Стандарты приемлемой эффективности определяются интегрированным набором целей обучения. Инструменты оценки используют эти стандарты для оценки эффективности обучения. Этот шаг настоятельно рекомендуется к выполнению.

В Нидерландах дети, чтобы получить свой первый диплом по плаванию, должны выполнить ряд особых требований, установленных Королевской федерацией плавания Нидерландов. Среди прочих требований, нужно полностью одетым сперва пройти по воде, а затем проплыть 12,5 метров, проплыть 4 × 25 метров двумя разными стилями (поочерёдно брассом и на спине) и проплыть 3 метра под водой. Каждый пункт ещё уточняет дополнительные детали: например, что считается «полностью одетым» (т. е. штаны, рубашка и туфли), что под водой нужно проплыть через кольцо, насколько глубоко кольцо находится под водой (3 метра), что поворачиваться между различными гребками нужно вдоль оси своего тела, что существует определенное минимальное время для ходьбы в воде (15 секунд) и максимальное время для выполнения двух гребков и так далее. Дети получают этот диплом только тогда, когда они в достаточной мере соответствуют всем этим стандартам.
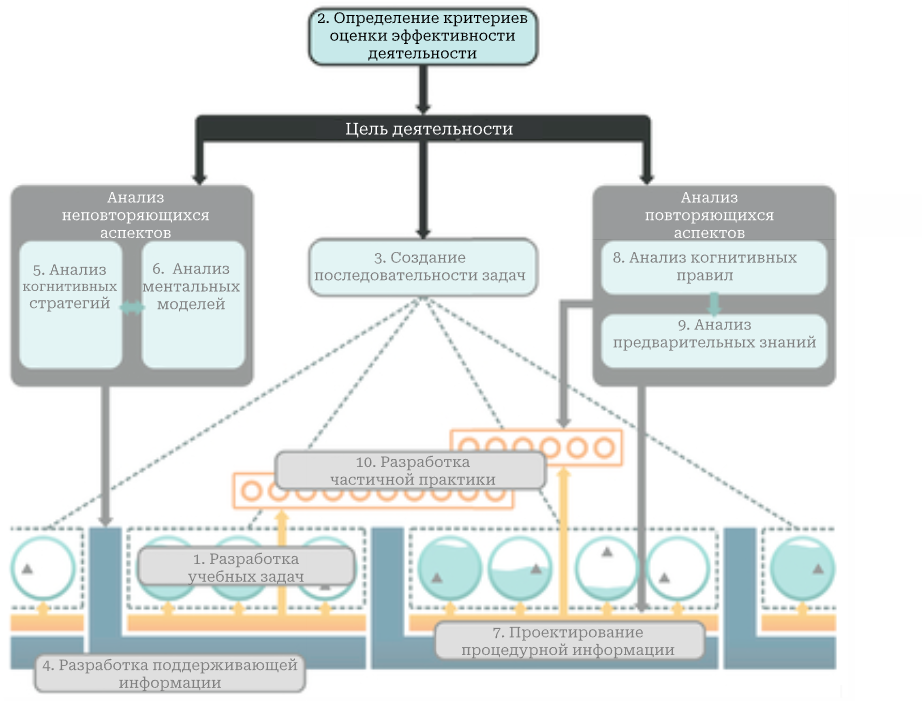
В этой главе мы говорим о том, как идентифицируются, формулируются и классифицируются цели обучения и как они используются для разработки оценок эффективности. Учебные задачи, описанные в предыдущей главе, сами по себе дают неплохое представление о том, чем предстоит заниматься учащимся в процессе и после обучения. Но цели обучения дают более подробное описание, включая условия освоения сложного навыка (например, полностью одетым), инструменты и предметы, которые можно или нужно использовать во время выполнения (например, обруч), и, наконец, стандарты приемлемого выполнения (например, 25 метров, поворот вдоль оси тела). Согласно «Десяти шагам», учащиеся занимаются и практикуются почти исключительно на целостных задачах, чтобы достичь интегрированного набора целей обучения, представляющего множество различных аспектов сложного навыка. Цели обучения помогают разработчикам дифференцировать разные аспекты выполнения целостной задачи и связать входную часть разработки тренинга (чему учащиеся должны научиться?) с его результатами (научились ли они тому, чему должны были научиться?). Оценка эффективности позволяет определить, были ли соблюдены стандарты, и обеспечить информативную обратную связь с учащимися.
Структура этой главы выглядит следующим образом. В разделе 5.2 описывается декомпозиция навыков как процесс выявления соответствующих базовых навыков и их взаимосвязей. Результатом такой декомпозиции является иерархия навыков. В разделе 5.3 обсуждается формулировка цели обучения для каждого базового навыка в этой иерархии. Весь набор целей дает краткое описание содержания программы обучения и устанавливает стандарты приемлемой работы. В разделе 5.4 цели обучения каждому базовому навыку классифицируются как неповторяющиеся или повторяющиеся. Неповторяющиеся базовые навыки всегда связаны с решением проблем, рассуждением или принятием решений и требуют предоставления поддерживающей информации. Повторяющиеся базовые навыки связаны с применением правил или процедур и требуют предоставления процедурной информации. Дальнейшая классификация касается автоматизируемых повторяющихся базовых навыков (которые требуют частичной практики), базовых навыков с двойной классификацией и базовых навыков, которым не нужно учиться, поскольку они уже освоены. Цели обучения навыкам обсуждаются с различными заинтересованными сторонами, дают исходные данные для дальнейшего анализа и дизайна и, наконец, обеспечивают стандарты, которые будут использоваться при оценке эффективности. В разделе 5.5 обсуждается разработка этих оценок, в том числе спецификации норм оценки эффективности деятельности “рубрикатор” учеников и их прогресса в портфолио развития. Глава завершается кратким резюме.