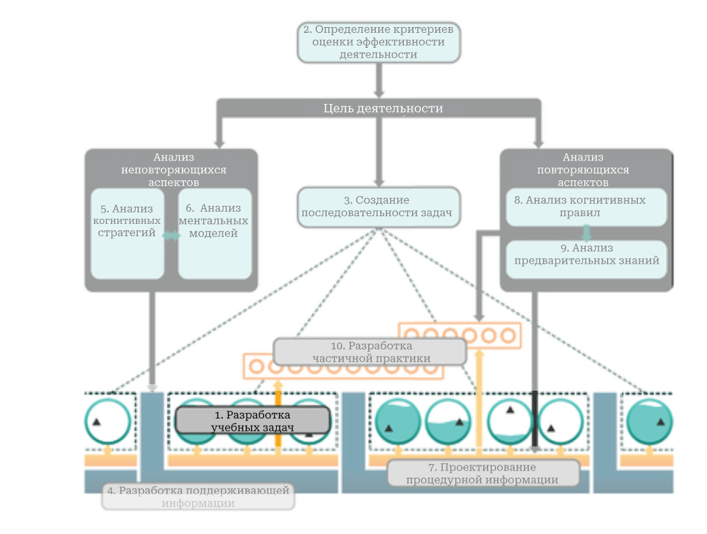
Учебные задачи — первый компонент дизайна обучения, они обеспечивают основу вашего плана обучения. Вы всегда должны выполнять этот шаг.

Традиционные школьные задачи тщательно сконструированы, хорошо проработаны, компактны, ориентированы на индивидуальное выполнение и разработаны таким образом, чтобы наилучшим образом отражать конкретный учебный материал (например, учебную программу), а не реальность. Архетипическая задача такого типа:
«Два поезда, идущие навстречу друг другу со скоростью v км/ч, покидают свои станции, находящиеся на расстоянии s км. Когда они столкнутся?»
Такие задачи считаются весьма подходящими для приобретения базовых навыков, но они не репрезентируют реальных проблем, актуальных для учащихся (если только вы не железнодорожный диспетчер, планирующий время столкновения поездов), и не считаются эффективными для приобретения сложных навыков и компетенций или для достижения переноса обучения на реальную жизнь.
В этой главе представлены рекомендации по разработке учебных задач — первого и важнейшего компонента «Десяти шагов».
Это и есть тот самый камень, который бросают в пруд. Именно из этих задач становится ясно, чем придется заниматься учащимся в процессе обучения и после него. Традиционные модели дизайна обучения обычно основаны на изложении предмета как основы обучения, к которой добавляются учебные задачи, часто называемые элементами практики. В отличие от них, «Десять шагов» начинаются с разработки значимых практических задач — будущей основы, на которой объединяются остальные компоненты дизайна, включая сам предмет.
Эта глава устроена следующим образом. В разделе 4.2 описывается, как реальные задачи становятся основой для разработки учебных задач. В разделе 4.3 обсуждается, как учащиеся выполняют эти задачи в реальной и (или) смоделированной среде. Среды могут быть разной степени сложности, но они всегда должны позволять учащимся работать над учебными задачами. В разделе 4.4 подчеркивается важность разнообразия учебных задач — вариативность практики является, вероятно, самым мощным методом достижения переноса обучения на реальную жизнь. В разделе 4.5 объясняются концепции встроенной поддержки задач и руководства для разрешения проблем. В разделах 4.6 и 4.7 рассматриваются учебные задачи с различными уровнями встроенной поддержки, включая обычные задачи, задачи на дополнение, кейс-стади и т. д., а также различные подходы к руководству для разрешения проблем. В разделе 4.8 объясняется принцип, согласно которому в процессе скаффолдинга поддержка и руководство должны угасать по мере накопления опыта учащимися. Глава завершается кратким резюме.