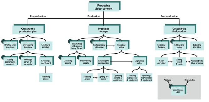
При комплексном обучении перед учащимся всегда стоит некий интегрированный набор целей обучения. Конечной целью является интеграция знаний, навыков и установок в одну богатую взаимосвязанную базу знаний. Людям, которые сталкиваются с новыми, незнакомыми ситуациями, такая взаимосвязанная база знаний позволяет активировать множество различных видов знаний, которые могут помочь им решить проблему или выполнить задачу. На рисунке 2.2 схематично представлены базовые навыки и связанные с ними знания и установки, которые формируют сложный навык «создания видеоконтента» как это делает производитель видеоконтента. Эти специалисты работают независимо или в небольших командах, управляя художественными и техническими аспектами производственного процесса, от первоначальной идеи до финального монтажа. Они отвечают за планирование и создание видеоконтента для клиентов. Они занимаются написанием сценариев, управлением камерой, освещением и видеомонтажом для корпоративных фильмов, документальных фильмов, обучающих видео и рекламного контента.


Рис.2.2 Иерархия базовых навыков с указанием связанных с ними знаний и установок для сложного навыка «создание видеоконтента».
Хорошо разработанная программа обучения не будет обучать и тренировать каждый из требуемых составляющих навыков отдельно, а будет работать комплексно, когда обучающиеся начнут с создания простых видео, а затем будут снимать все более сложные видео для своих (вымышленных) клиентов. Как видно из рисунка 2.2, иерархия составляющих навыков используется в качестве организующей структуры для всей базы знаний. Знания и отношения полностью интегрированы в эту структуру, подчиняясь составляющим навыкам. Составляющие навыки, которые горизонтально соседствуют друг с другом, могут выполняться последовательно (например, вы «создаете план производства», прежде чем «создаете отснятый материал») или одновременно (например, вы одновременно «снимаете видео» и «сотрудничаете с командой» во время производства). Базовые навыки на более низком уровне в вертикальном измерении позволяют изучать и выполнять навыки, находящиеся выше в иерархии (например, вы должны уметь «создавать композицию», чтобы уметь «снимать видео»).
Кроме того, для выполнения многих базовых навыков учащимся нужны необходимые знания о предметной области (например, вы можете «создать композицию», только если у вас есть необходимые знания о том, как свет влияет на качество видео, о взаимодействии между диафрагмой, выдержкой и ISO, о размещении камеры и света, типах снимков и движений, и о том, как они способствуют желаемому художественному результату) и правильные установки (например, «взаимодействие с людьми, которых снимают» требует терпения и эмпатии для эффективного обучения людей во время процесса съемки). В главе 5 более подробно обсуждается построение иерархии навыков.
Учащиеся работают над задачами, помогающими развивать их собственную базу знаний через процесс индуктивного обучения, в ходе которого они получают новые знания на основе конкретного опыта (см. вставку 4.1 «Индукция и учебные задачи»). Таким образом, каждая учебная задача должна предлагать целостную практику, которая заставляет учащегося овладевать набором базовых навыков, позволяющих выполнять реальные задачи, и соответствующими знаниями и установками (Van Merriënboer & Kester, 2008).В примере с производством видео первое учебное задание в идеале должно было бы сталкивать учащихся с созданием плана производства (т. е. предпроизводство), производством отснятого материала (т. е. производством) и созданием конечного продукта (т. е. постпроизводством). Все учебные задания являются значимыми, аутентичными и представляют собой профессиональные задачи в реальном мире. При таком подходе к целостным задачам учащиеся вырабатывают целостное видение задачи, которое постепенно дополняется в ходе обучения. Последовательность учебных заданий обеспечивает основу программы обучения для комплексного обучения. В схематическом плане это выглядит так:

Итак, первое требование заключается в том, чтобы каждая учебная задача представляла собой целостную задачу, способствующую развитию собственной базы знаний учащегося. Не менее важно, чтобы учебные задачи отличались друг от друга по всем параметрам, по которым соответствующие задачи отличаются в реальном мире, таким как контекст или ситуация, в которой они выполняются, способ их представления, значимость характеристик обучения и т. д. Таким образом, учебные задачи в программе обучения должны представлять разнообразие задач, существующих в реальном мире. Вариативность позволяет учащимся обобщать и абстрагироваться от деталей каждой отдельной задачи. Например, учебные задачи для примера видеопроизводства могут различаться в зависимости от типа видео, которое необходимо создать (например, реклама, информационный клип, документальный фильм), места, где должно быть записано видео (например, на улице, в помещении, при хорошем освещении, в темноте), необходимых инструментов (например, различные типы камер и микрофонов) и типа клиента (например, неформальный, дружелюбный, корпоративный, сложный). Доказано, что вариативность практики имеет огромное значение для достижения переноса обучения на реальную жизнь — как для относительно простых, так и для очень сложных реальных задач (Paas & van Merriënboer, 1994; Van Merriënboer et al., 2006).
В последовательности учебных задач вариативность практики обозначается маленькими треугольниками, расположенными в разных местах учебных задач. Схематично это выглядит так:
